la climatisation ne s'enclenche plus

Message :
le 27/02/2025 à 18:41
bonjour vous tous ma clim ne s'enclenche plus le relais ok dans la boite a fusibles tout est bon quand j'alimente la clim avec le plus de la batterie cela fonctionne j'arrive avec les boutons a changer la vitesse et a l'arrêter
j' ai essayé de démonter les commandes sur la console mais je n'y arrive pas je préfère vous demander
d'avance merci pour votre aide
Message édité le 27/02/2025
Message édité le 28/02/2025
le 28/02/2025 à 11:57
Il y a un autre relais à vérifier dans la trappe à l'avant. Si tu arrives à faire tourner en branchant le plus sur la batterie, c'est que le problème se situe en amont. Pas besoin de démonter la console centrale (à mon avis).
le 28/02/2025 à 12:18
si clim déchargée (fuyarde ) je crois qu'en dessous d'une certaine valeur de gaz , elle ne s'enclanche plus ...
le 28/02/2025 à 12:35
Bonjour,
Sauf erreur, il me semble qu'il n'y a pas de sécurité basse pression (plus de gaz) ni de sécurité pour un excès de pression sur le circuit de la climatisation (pressostat).
le 28/02/2025 à 13:14
Effectivement, cette sécurité basse pression/haute pression n'a jamais été montée sur les caisses du type G. Elle fait une brève apparition "théorique" sur le schéma de l'année modèle 88, pour disparaître ensuite en 89. Dans la réalité elle n'a jamais été montée sur aucun modèle. Moi je l'ai ajoutée quand je suis passé au R134 sur ma 88. Donc sur une SC, autant dire que c'est de la science-fiction.
le 28/02/2025 à 14:54
l'arrêt du compresseur se fait via le bulbe qui à une température donnée vient agir sur l'interrupteur de la console centrale... en tout cas c'était comme ça sur ma 930...
le 28/02/2025 à 15:16
bonjour a vous tous
il y a bien un relais dans la boite a fusibles ou ce trouve celui de la pompe a essence ? j en ai mis un autre et toujours rien ?
quand la clim fonctionne j 'ai bien du froid
Message édité le 28/02/2025
le 28/02/2025 à 16:53
Dixit Gedeon25l'arrêt du compresseur se fait via le bulbe qui à une température donnée vient agir sur l'interrupteur de la console centrale... en tout cas c'était comme ça sur ma 930...
Oui c'est bien toujours comme ça, le bulbe étant plongé dans les ailettes de l'évaporateur. L'expansion du gaz qu'il contient vient pousser sur l'inter de la console centrale, c'est donc un thermostat. Mais là on ne parle pas de ça. On parle de l'hypothétique interrupteur de sécurité basse pression/haute pression qui se trouve sur la ligne de refoulement sur les caisses plus modernes. Sur les type G il n'y en a pas et il n'y en a jamais eu, excepté sur le schéma électrique de la Carrera 88 (alors qu'en réalité il n'a jamais été installé sur ce modèle non plus).
le 28/02/2025 à 17:02
Dixit Denis 74Bonjour,
Sauf erreur, il me semble qu'il n'y a pas de sécurité basse pression (plus de gaz) ni de sécurité pour un excès de pression sur le circuit de la climatisation (pressostat).
alors celui qui est monté sur une 3.2L que j'entretenais était peut-etre un retro-fit ...
la clim de la mienne ayant été partiellement démontée , je ne peut pas vérifier dessus ... et c'est pour ca que je n'étais pas catégorique ...
le 28/02/2025 à 17:05
Dixit lolo1964bonjour a vous tous
il y a bien un relais dans la boite a fusibles ou ce trouve celui de la pompe a essence ? j en ai mis un autre et toujours rien ?
quand la clim fonctionne j 'ai bien du froidMessage édité le 28/02/2025
Ce n'est pas ce relais qui nous intéresse. Il pilote seulement la soufflerie du condenseur tout à l'avant de l'auto.
Celui qui nous intéresse et que tu dois vérifier, ainsi que les fusibles associés, c'est le relais principal de la clim, qui se trouve sous la trappe, dans le coffre avant, à coté de l'évaporateur et de sa soufflerie.
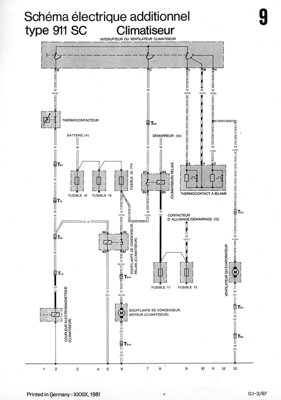
Sur le schéma c'est le relais du haut (celui qui a sa broche 86 qui va au démarreur), pas celui du bas. Avec ce schéma tu dois t'en sortir.
le 28/02/2025 à 18:05
le relai est alimente par le plus après contacte (15) et prend sa masse par le démareur ce qui a pour effet de couper la clim lors de l action du démareur . c est lui qui alimente l interrupteur de clim . si ton fusible est bon tu dois avoir du 12 v sur le 30 du relais et sur le 87 contacte mis . tu peu ponter le 30 et le 87 pour tester
le 28/02/2025 à 18:52
Dixit wazzOui c'est bien toujours comme ça, le bulbe étant plongé dans les ailettes de l'évaporateur. L'expansion du gaz qu'il contient vient pousser sur l'inter de la console centrale, c'est donc un thermostat. Mais là on ne parle pas de ça. On parle de l'hypothétique interrupteur de sécurité basse pression/haute pression qui se trouve sur la ligne de refoulement sur les caisses plus modernes. Sur les type G il n'y en a pas et il n'y en a jamais eu, excepté sur le schéma électrique de la Carrera 88 (alors qu'en réalité il n'a jamais été installé sur ce modèle non plus).
Il y a une sécurité... non pas en cas de circuit vide mais en cas de surpression, la capsule du détendeur explose.
le 28/02/2025 à 19:05
Tu parles d'une sécurité.
le 01/03/2025 à 08:34
c’est prévu pour Wazz !!!!
le 01/03/2025 à 09:15
bonjour a tous et toute
ayant fait un changement complet en matos GRIFFITHS il on mis une sécurité
pour la tienne pas de sécu
après shunte le thermostat avec un fusible branche les 2 fils dessus
l'embrayage du compresseur doit s'enclencher et le ventilo avant du condensateur sous la voiture ce met en route pour les 930 celui contre le pare choc a plat avec la grille de protection
si tous cela fonctionne et pas de froid
faire une recherche fuite au gaz traçant
changé la bouteille déshydratante
nettoyage azote
puis recharge au R134
attention les embouts sur le compresseur sont fréquemment fuyard
bon courage rien de grave
bon week a tous :)
le 01/03/2025 à 09:30
"ayant fait un changement complet en matos GRIFFITHS il on mis une sécurité"
c'est peut-etre ce qu'il y a sur la 3.2L que j'évoquais plus haut alors ... si c'est un rajout , c'est vraiment super propre ...
le 01/03/2025 à 11:49
bonjour a tous
marc j ai bien du 12 v entre la borne 30 et 87 je viens de contrôler (sans mettre le contact) le plus de la batterie au fil du compresseur ca s'enclenche précision quand je coupe le contact
la turbine près de la batterie continue de fonctionner il faut alors que je déconnecte le plus qui va a la clim pour que celle ci s'arrête
dans la boite a fusibles tout est bon voila après je ne suis pas un expert en électricité merci de votre compréhension
bon Week end
le 01/03/2025 à 12:24
Oui ça on se doute que tu n'es pas expert en électricité, en ponctuation non plus, on comprend rien ! Mais je t'ai mis le schéma, c'est pourtant pas compliqué.
Donne-la à un pro, tu vas tourner en rond un bon moment sans trouver.
Quant aux autres, la sécurité installée a posteriori (rétrofit) quand on passe au R134 sur les 3.2 ou plus anciennes, j'en ai parlé au tout début. Et c'est pas la première fois. Quand j'ai installé mes conduites neuves de chez Griffiths en 2018, j'ai opté pour la version de conduite avec sécurité Hi-Lo intercalée à mi-chemin entre sortie HP compresseur et entrée du condenseur arrière.

@r2d2 : tu dis qu'il n'a pas de sécu, mais tu n'en sais rien. Qui te dit que sa chiotte n'a pas été rétrofitée comme la tienne et la mienne. D'ailleurs on aurait dû commencer par-là. Est-ce qu'elle est encore au R12 ou a-t-elle été convertie au R134 avec les aménagements prévus ? La question est posée.
le 01/03/2025 à 15:34
Wazz
le relais je viens de le tester il fonctionne... et merci pour votre aide..
le 01/03/2025 à 16:14
Le problème c'est que c'est pas clair. Je viens de relire ton explication plus haut, j'y comprends rien, désolé. Tu dis avoir une tension de 12 V entre 30 et 87 du relais, contact coupé. Si tu parles bien du relais du haut sur le schéma, ce n''est pas normal, tu devrais lire zéro. Sauf si tu as en même temps laissé l'interrupteur de la clim sur l'une des positions autre que 0. Auquel cas tu as une masse "virtuelle" sur la broche 87 à travers le thermostat et l'embrayage magnétique du compresseur. Et du +12 sur la broche 30. Là oui, la tension mesurée entre les deux doit être de 12 V. Mais c'est complètement bancal comme test.

Revenir à la liste des sujets

Sujet archivé.